The Planet Guardians.

Click here to go to the website!
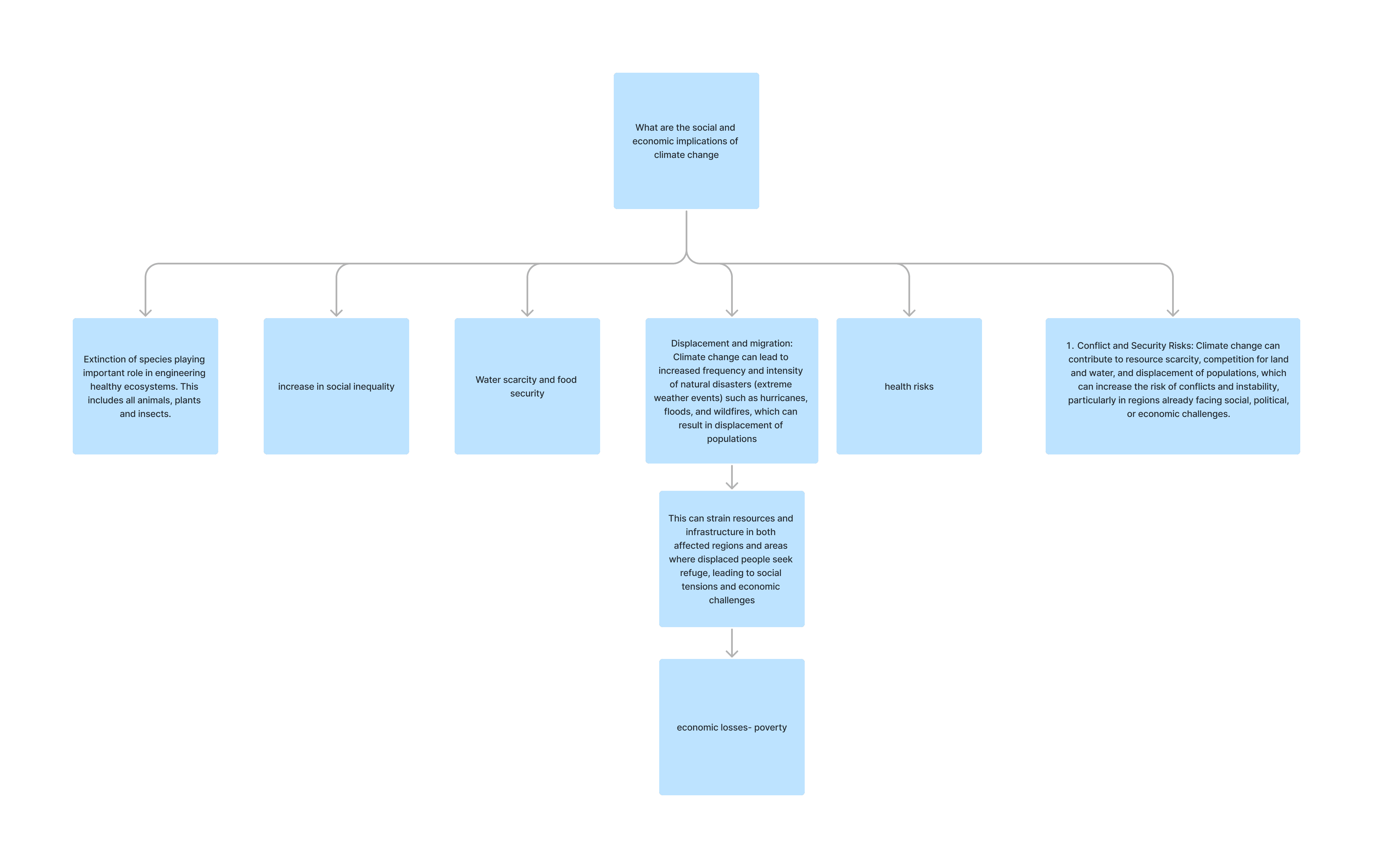
This website is inspired from Greta Thunberg's "The Climate Book". After reading some excerpts from it, I decided to make a website on the different types of factors contributing to climate change and how climate change in turn affects the living beings. The website is targeted towards young individuals for spreading awareness about the current situation.


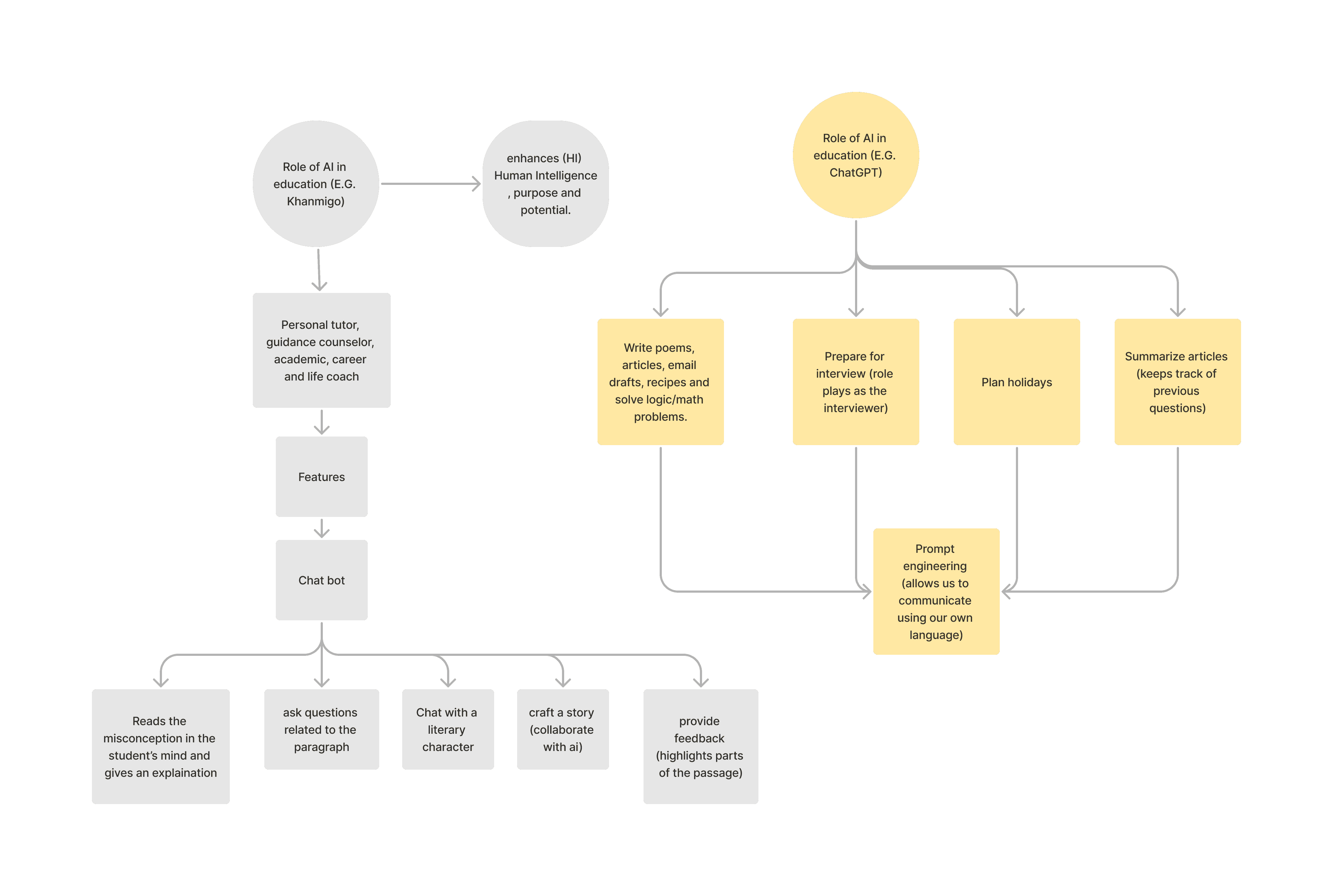
After this I also tried to incorporate some AI feature into this website. This made me do more research.



I finalised on making an AI chatbot which asks you questions after you read the story to test your knowledge. Based on your answers it will generate a quiz to match your level of understanding which you have to pass to go to the next round. Then I made an user- flow showing how the user will interact with the site.

Lastly I made a prototype before making of the final website.


My final website includes interactive storytelling with animations and illustrations made on the softwares Blender and Procreate. The main goal of this website is to make students learn by developing empathy for other individuals. It has different stories visually depicted, to learn from and it can also clarify the questions users have with the AI feature of a chatbot. It suggests some sites and gives valuable inputs to the users. To make it more fun the levels don’t just have stories. They have challenges which users can look forward to complete. To gains points and go to the next level the user has to answer the questions or finish a quiz at the end of each level. The user can sign up if they want to, to enjoy the features of leaderboard and viewing saved progress.

